
|
구분
|
주요 내용
|
|
주제
|
다양한 정렬 알고리즘의 종류와 작동 원리
|
|
핵심 알고리즘
|
퀵소트, 팬케이크 소트, 스탈린 소트, 보고 소트 등
|
|
주요 특징
|
효율성, 창의적 접근, 재귀적 구조, 실전 활용 사례
|
|
결론
|
단순해 보이는 정렬 뒤에 숨겨진 수학적 설계와 최적화의 중요성
|
정렬 알고리즘의 기초와 컴퓨터의 사고방식
우리가 일상에서 마주하는 수많은 데이터는 정렬이라는 과정을 거쳐 우리에게 제공됩니다. 스마트폰의 연락처 목록, 쇼핑몰의 가격순 보기, 혹은 게임 속 캐릭터의 능력치 순위까지 정렬이 쓰이지 않는 곳은 없습니다. 인간의 눈에는 단순히 숫자를 크기대로 나열하는 것이 직관적이고 쉬워 보이지만, 컴퓨터에게 이 작업은 매우 논리적이고 단계적인 지시가 필요한 과정입니다. 컴퓨터는 본질적으로 거대한 계산기이자 데이터를 기억하는 장치일 뿐, 정렬이라는 추상적인 개념을 스스로 이해하지 못하기 때문입니다.
컴퓨터가 데이터를 정렬하기 위해서는 모든 정보를 숫자로 치환하는 과정이 선행됩니다. 이미지, 텍스트, 음성 등 어떤 형태의 데이터라도 결국 숫자의 집합으로 표현될 수 있으며, 이 숫자들을 크기순으로 나열할 수 있다면 세상의 모든 데이터를 정렬할 수 있게 됩니다. 이를 수행하기 위해 우리는 CPU에게 매우 구체적인 명령을 내려야 합니다. 예를 들어 "두 숫자를 비교하여 오른쪽 숫자가 더 작으면 왼쪽으로 자리를 바꿔라"와 같은 방식입니다. 이러한 일련의 절차를 정렬 알고리즘이라고 부르며, 효율성과 목적에 따라 수많은 방법이 존재합니다.
|
항목
|
내용 설명
|
|
정렬의 정의
|
흩어져 있는 데이터를 특정 기준(오름차순/내림차순)에 따라 나열하는 것
|
|
컴퓨터의 처리 방식
|
데이터를 숫자로 변환 후 CPU 명령어를 통해 단계별로 비교 및 교체
|
|
알고리즘의 다양성
|
데이터의 양과 상태에 따라 수백 가지 이상의 정렬 방식 존재
|
창의적이고 독특한 정렬 알고리즘의 세계

정렬 알고리즘 중에는 효율성보다는 아이디어나 재미에 초점을 맞춘 독특한 방식들이 있습니다. 먼저 보고 소트(Bogo Sort)라는 방식이 있는데, 이는 매우 단순하면서도 황당한 논리를 가지고 있습니다. 데이터를 무작위로 섞은 뒤, 운 좋게 정렬이 되었는지 확인하는 과정을 반복합니다. 데이터가 아주 적다면 금방 끝날 수도 있지만, 데이터 양이 늘어나면 정렬이 완료되기까지 영겁의 시간이 걸릴 수도 있는 가장 비효율적인 방식 중 하나입니다.
반면 스탈린 소트(Stalin Sort)라는 유머러스한 알고리즘도 존재합니다. 이 방식은 이전 숫자보다 작은 숫자가 나타나면 정렬 순서에 맞지 않는다는 이유로 그 데이터를 아예 삭제해 버립니다. 비록 데이터의 손실이 발생하지만, 남은 데이터들은 완벽하게 정렬된 상태가 됩니다. 또한 팬케이크 소트(Pancake Sort)는 음식을 뒤집는 동작에서 착안했습니다. 가장 큰 숫자를 찾아 뒤집개로 뒤집어 맨 위로 올린 뒤, 전체를 다시 뒤집어 맨 아래로 보내는 과정을 반복합니다. 이 방식은 빌 게이츠가 논문을 통해 최적화에 기여한 것으로도 유명하며, 시각적으로 흥미로운 과정을 보여줍니다.
|
알고리즘 이름
|
작동 원리 및 특징
|
|
보고 소트
|
무작위로 섞고 확인하기 (운에 맡기는 정렬)
|
|
스탈린 소트
|
순서에 맞지 않는 항목 제거하기 (데이터 손실 발생)
|
|
팬케이크 소트
|
뒤집기 연산을 통해 큰 숫자부터 바닥에 쌓기
|
가장 널리 쓰이는 효율적인 선택 퀵소트
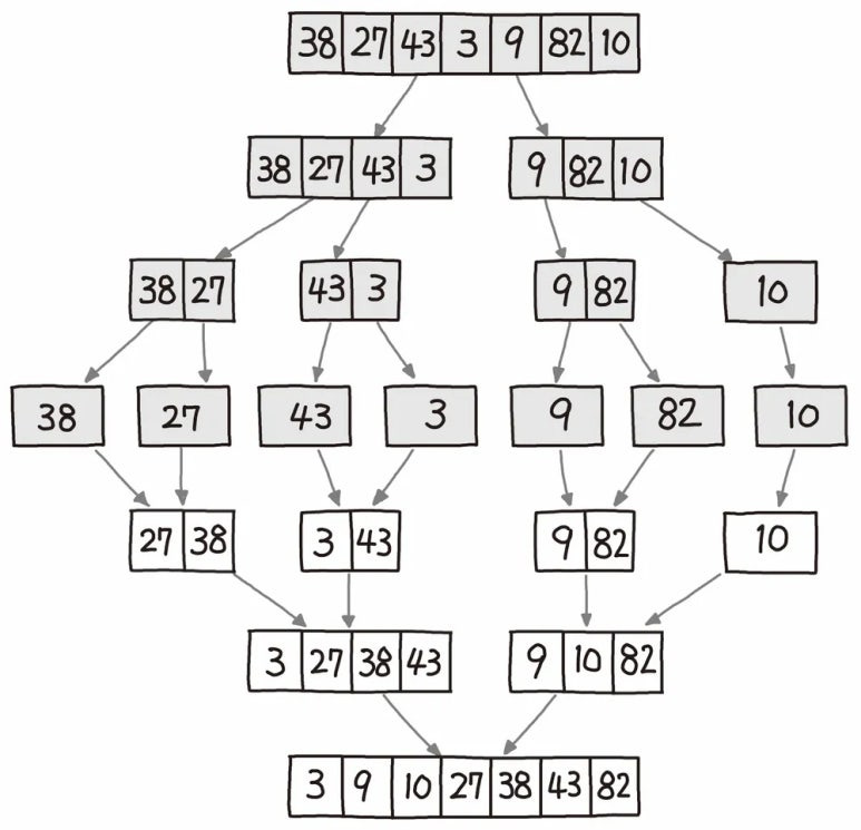
실제 프로그래밍 현장에서 가장 사랑받는 알고리즘 중 하나는 퀵소트(Quick Sort)입니다. 약 60년 전에 고안되었음에도 불구하고 그 효율성이 뛰어나 현대까지도 널리 사용되고 있습니다. 퀵소트의 핵심 아이디어는 분할 정복입니다. 먼저 전체 데이터 중 피벗(Pivot)이라고 부르는 기준점을 하나 설정합니다. 보통 가장 오른쪽이나 중앙의 숫자를 선택합니다. 그 후 이 기준점보다 작은 숫자는 왼쪽으로, 큰 숫자는 오른쪽으로 분류하는 작업을 수행합니다.
이 분류 작업이 한 번 끝나면 피벗은 자신의 최종 위치를 찾게 됩니다. 이제 피벗을 기준으로 나뉜 왼쪽 그룹과 오른쪽 그룹에 대해 다시 동일한 과정을 반복합니다. 이렇게 큰 문제를 작은 문제로 쪼개어 해결하는 방식을 재귀적 구조라고 합니다. 퀵소트는 평균적으로 매우 빠른 속도를 자랑하지만, 피벗을 잘못 선택하거나 이미 정렬된 데이터에서는 성능이 저하되는 단점도 있습니다. 이를 보완하기 위해 현대의 정렬 함수들은 퀵소트를 기반으로 하되 상황에 따라 힙소트(Heap Sort) 등 다른 알고리즘으로 전환하는 하이브리드 방식을 채택하고 있습니다.
|
단계
|
퀵소트 수행 과정
|
|
피벗 선택
|
기준이 될 숫자 하나를 정함
|
|
분할 및 분류
|
피벗을 기준으로 작은 값은 왼쪽, 큰 값은 오른쪽으로 배치
|
|
재귀적 반복
|
분할된 부분 집합들에 대해 다시 퀵소트 수행
|
|
정렬 완료
|
모든 부분 집합이 더 이상 나뉠 수 없을 때 최종 정렬 완료
|
정렬 알고리즘의 실생활 응용과 기술적 가치
정렬 알고리즘은 단순히 모니터 속 숫자들을 옮기는 것에 그치지 않습니다. 우리가 비행기에 탑승하기 위해 줄을 서는 과정이나, 물류 창고에서 물건을 배치하는 방식에도 정렬의 원리가 숨어 있습니다. 만약 공항에서 수백 명의 승객을 좌석 번호 순으로 세워야 한다면, 무작위로 세우는 것보다 퀵소트의 원리를 이용해 특정 번호를 기준으로 앞뒤 그룹을 나누는 것이 훨씬 빠를 것입니다.
우리가 흔히 사용하는 엑셀의 정렬 버튼이나 데이터베이스의 검색 결과 뒤에는 이러한 알고리즘들이 0.1초도 안 되는 찰나의 순간에 수만 번의 연산을 수행하고 있습니다. 단순해 보이는 결과물일지라도 그 내부에는 천재적인 수학자들과 개발자들의 고민이 녹아들어 있습니다. 어떤 상황에서 어떤 알고리즘을 선택하느냐에 따라 시스템의 전체 성능이 결정되기 때문에, 정렬은 컴퓨터 과학의 기초이자 정수로 평가받습니다. 효율적인 알고리즘은 전기 에너지를 아끼고 처리 시간을 단축하며, 이는 곧 현대 기술 사회의 비용 절감과 직결됩니다.
|
가치 항목
|
상세 설명
|
|
시간 효율성
|
방대한 데이터를 최단 시간 내에 정리하여 사용자 편의 증대
|
|
자원 최적화
|
CPU 점유율과 전력 소모를 최소화하는 경제적 설계
|
|
확장성
|
데이터의 양이 늘어나도 안정적인 성능을 유지하는 구조
|
'인공지능' 카테고리의 다른 글
| 인공지능 기술 동향 및 주요 업데이트 (2603) (0) | 2026.03.24 |
|---|---|
| 코딩의 종말과 바이브 코딩 시대의 도래 (0) | 2026.03.23 |
| 인공지능 연구원들의 대규모 이탈과 기술적 불확실성 (0) | 2026.03.21 |
| 인공지능과 현대 전쟁의 조우 그리고 윤리적 마찰 (0) | 2026.03.18 |
| 아이폰 보안의 새로운 위협 코루나 해킹 도구의 정체와 확산 과정 (1) | 2026.03.18 |